http://www.ti.com/general/docs/suppproductinfo.tsp?distId=26&gotoUrl=https%3A%2F%2Fwww.ti.com%2Flit%2Fgpn%2Flp8868u-q1″>View Datasheet
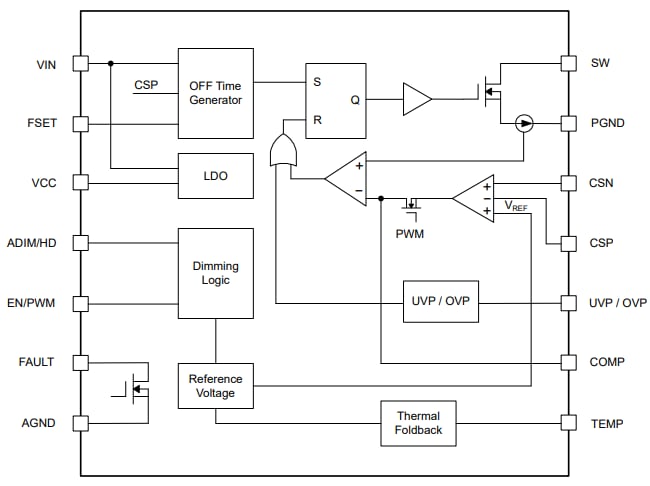
Texas Instruments LP8868-Q1 Multi-Topology LED Drivers are 4A non-synchronous multi-topology drivers with inductive fast dimming and operate at 4.5V to 65V wide input voltage range. These LED drivers’ switching frequency is configured from 100kHz to 2.2MHz with an optional spread spectrum feature for better EMI performance. The LP8868-Q1 family also supports standard cathode connection and single-layer PCB design. These drivers are ideal for automotive infotainment, automotive instrument clusters, Heads-up Displays (HUD), and automotive lighting. The LP8868-Q1 devices are AEC-Q100 qualified for automotive applications.
The LP8868-Q1 drivers support four dimming options, including analog dimming, PWM dimming, hybrid dimming, and flexible dimming. These drivers have extensive fault detection features: LED open and short detection, sense resistor open and short detection, and configurable thermal foldback and shutdown protection.











