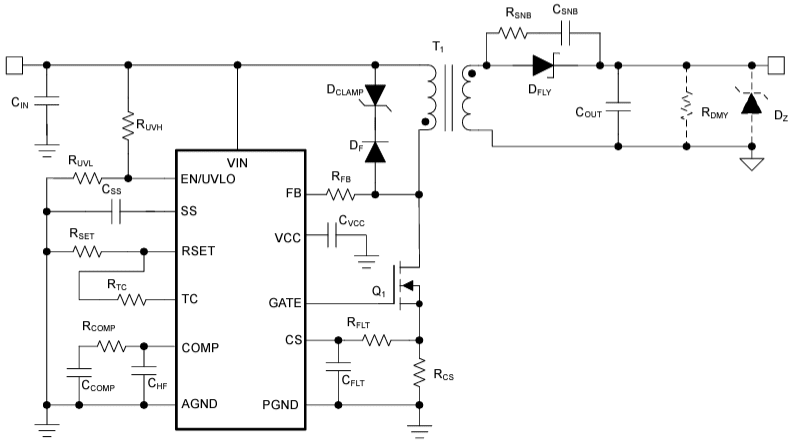
Texas Instruments LM5185/LM5185-Q1 Primary-Side Regulated (PSR) Flyback Controller is a 100VIN DC/DC controller with low IQ and low EMI. This controller comes with a PSR with a high efficiency over a 4.5V to 100V wide input voltage range. The LM5185-Q1 flyback controller features a high level of integration, resulting in a simple, reliable, and high-density design with only a transformer crossing the isolation barrier. The Boundary Conduction Mode (BCM) switching enables a compact magnetic design and better than ±1.5% load and line regulation performance. The LM5185/LM5185-Q1 controller includes an integrated high-current MOSFET gate driver that extends the power range from less than 1W to more than 50W. Typical applications include HVAC compressors, interior heater modules, generic isolated bias power rails for industrial and telecom systems, and generic IGBT, MOSFET, GaN, and SiC gate drivers.
The LM5185/LM5185-Q1 controller also features an internally fixed or externally programmable soft start, optional external VCC, peak current-mode control with shunt current sensing, and hiccup-mode overload protection. This controller is available in a 14-pin, 5mm × 4.4mm, and thermally-enhanced HTSSOP package with a 0.65mm pin pitch. The LM5185-Q1 devices are AEC-Q100 qualified for automotive applications.











