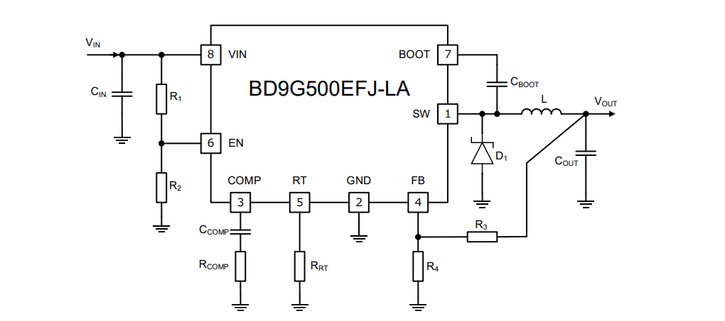
ROHM Semiconductor BD9G500EFJ-LA Buck DC/DC Converter offers a built-in low on-resistance high-side power MOSFET. The BD9G500EFJ-LA Converter is capable of providing current of up to 5A and has an adjustable operating frequency from 100kHz to 650kHz.
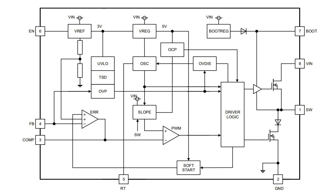
The ROHM BD9G500EFJ-LA Buck DC/DC Converter implements a current mode architecture allowing for fast transient response and simple phase compensation setup.















