Renesas Electronics RAA21180x DC/DC Step-Down Regulators

Renesas Electronics RAA21180x DC/DC Step-Down Regulators are ultra-low quiescent current buck regulators with a wide input voltage range of 7V to 80V. These regulators feature up to 300mA of output current and a minimum on-time of 75ns. The RAA21180x regulators offer variable frequency operation, allowing users to program the frequency through an external inductor within the 10µH to 33µH range. Additionally, these regulators possess a pre-bias, smooth, and monotonic start-up process. Typical applications include general-purpose or LDO replacement, industrial power supplies, embedded systems and I/O supplies, e-bikes, power tools, and home/industrial automation.

The RAA21180x regulators incorporate an extensive set of protections, including overcurrent protection, input Undervoltage Lockout (UVLO) protection, Over-Temperature Protection (OTP), and Output Overvoltage Protection (OVP). These regulators operate within the -40°C to 125°C operating temperature range, come in a TSOT23-5 package, and are RoHS compliant.

Specifications

  • 7V to 80V input supply voltage range
  • Up to 300mA output current
  • IQ=5.5µA at 80V at no load conditions and switching
  • IQ=4.5µA at 80V at no load and no switching conditions
  • 75ns minimum on-time 
  • Variable frequency operation, frequency programmed by the external inductor (10µH to 33µH)
  • Pre-bias, monotonic, and smooth start-up
  • Protections: overcurrent protection, input Undervoltage Lockout (UVLO) protection, Over-Temperature
    Protection (OTP), and output Overvoltage Protection (OVP)
  • Accurate EN threshold
  • 2.9mm x 1.63mm TSOT23-5 package

Applications

  • General purpose or LDO replacement
  • Industrial power supplies
  • Embedded systems and I/O supplies
  • E-bikes, power tools
  • Home/industrial automation

Block Diagram

Block Diagram - Renesas Electronics RAA21180x DC/DC Step-Down Regulators

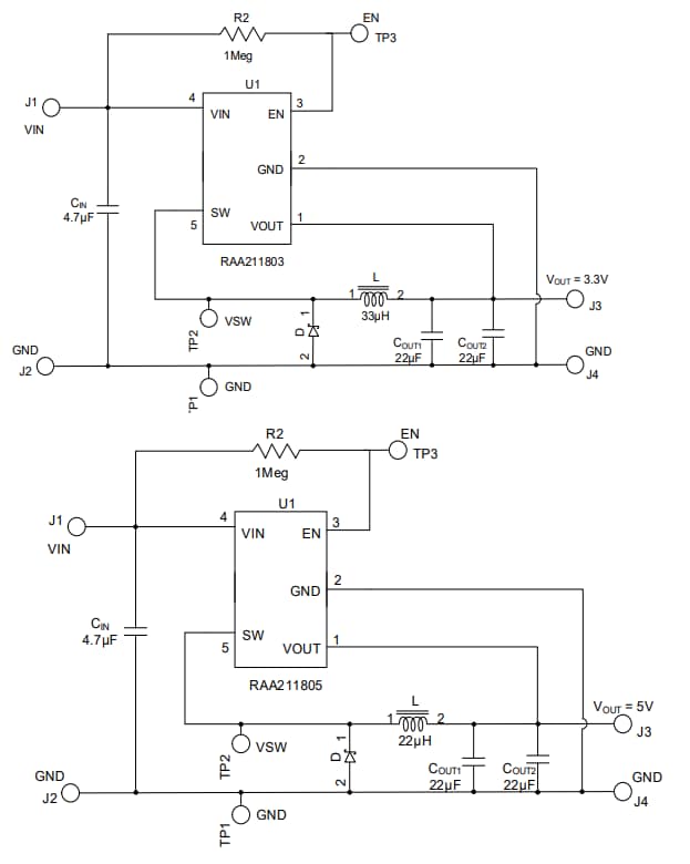
Typical Application Circuit

Application Circuit Diagram - Renesas Electronics RAA21180x DC/DC Step-Down Regulators

Renesas Electronics RAA21180x DC/DC Step-Down Regulators