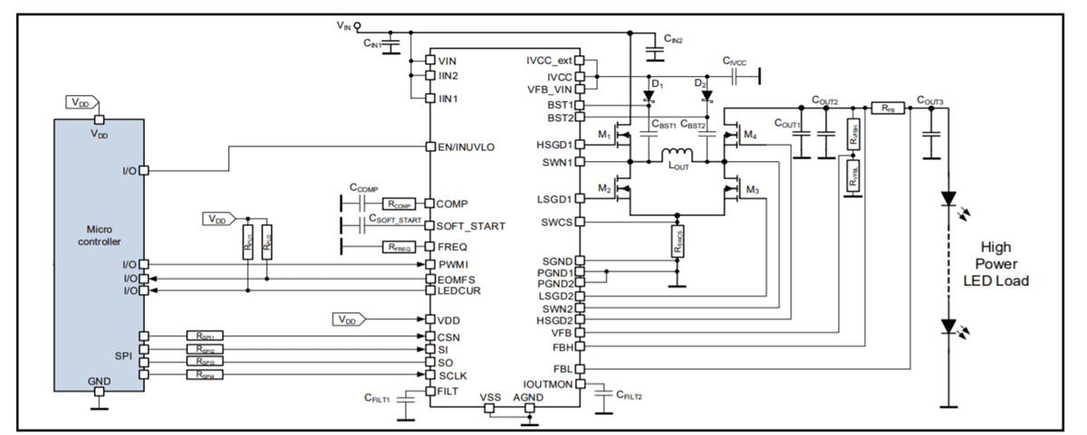
Infineon Technologies TLD5542-1 H-Bridge DC-DC Switching Controller is a single inductor high power buck-boost controller with an SPI interface for diagnostics and control. This switching controller integrates constant current and constant voltage regulation, limp home function, and advanced protection features for device and load. The TLD5542-1 controller drives multiple loads with a single IC with fast output discharge operation and provides enhanced dimming features like analog and PWM dimming. This switching controller operates at 4.5V to 40.0V device input supply voltage range and 4.5V to 55.0V power stage input supply voltage range.
The TLD5542-1 controller offers a 200kHz to 700kHz switching frequency range, 5MHz SPI clock frequency, and a -40°C to +150°C junction temperature range. This switching controller provides ±3% LED current accuracy and up to 96% maximum efficiency in every condition. Typical applications include a high laser beam for ADB applications, compact multichannel LED driver modules, a high current voltage regulator, and a wireless in-cabin charger.


Infineon Power and Sensing Selection Guide









