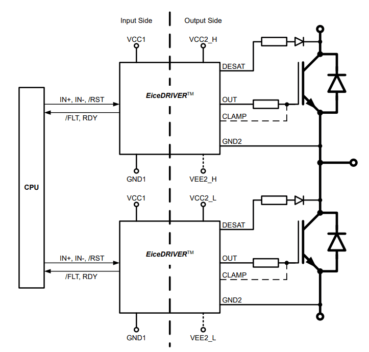
Infineon Technologies EiceDRIVER™ Enhanced F3 Family (1ED332x) are 8.5A single channel isolated drivers in a 300mil DSO-16 package. The 1ED332xMC12N family provides features intended to address the market, including soft-off and hard-off fault turn-offs, IGBT and SiC undervoltage lockout (UVLO) settings, two different output current strengths, and two different output configurations. This F3 product family is an excellent solution for SiC MOSFET short-circuit protection.
The Infineon F3 Family offers safe operation with supply voltages of 3.3V and 5V within the logic terminals. All input structures have threshold levels proportional to the supply voltage. The 1ED3323MC12N is designed to replace the Infineon EiceDRIVER 1ED020I12-F2 directly and delivers a much stronger output stage.
A wide range of output-side supply voltages (up to 40V) can be configured for positive and negative voltages on the devices as long as the absolute maximum of 40V is not exceeded. The entire family of driver ICs has output sections with an active shutdown. Furthermore, coreless transformer technology achieves data transfer across the isolation barrier.











